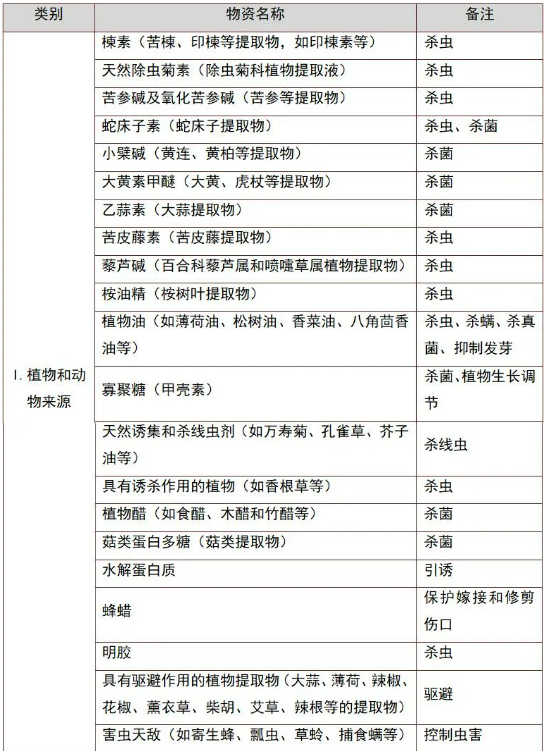
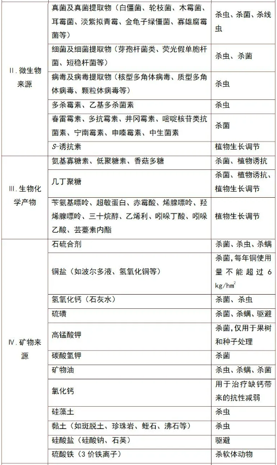
由农业农村部批准发布的国家农业行业标准《绿色食品农药使用准则》(NY/T 393—2020,代替NY/T 393—2013),自2020年11月1日起正式实施。与NY/T 393—2013相比,NY/T 393—2020在AA级和A级绿色食品生产均允许使用的农药清单中,删除了(硫酸)链霉素,增加了具有诱杀作用的植物(如香根草等)、烯腺嘌呤和松脂酸钠。
在A级绿色食品生产允许使用的其他农药清单中,删除了7种杀虫杀螨剂(S-氰戊菊酯、丙溴磷、毒死蜱、联苯菊酯、氯氟氰菊酯、氯菊酯和氯氰菊酯),1种杀菌剂(甲霜灵),12种除草剂(草甘膦、敌草隆、噁草酮、二氯喹啉酸、禾草丹、禾草敌、西玛津、野麦畏、乙草胺、异丙甲草胺、莠灭净和仲丁灵)及2种植物生长调节剂(多效唑和噻苯隆);增加了9种杀虫杀螨剂(虫螨腈、氟啶虫胺腈、甲氧虫酰肼、硫酰氟、氰氟虫腙、杀虫双、杀铃脲、虱螨脲和溴氰虫酰胺),16种杀菌剂(苯醚甲环唑、稻瘟灵、噁唑菌酮、氟吡菌酰胺、氟硅唑、氟吗啉、氟酰胺、氟唑环菌胺、喹啉铜、嘧菌环胺、氰氨化钙、噻呋酰胺、噻唑锌、三环唑、肟菌酯和烯肟菌胺),7种除草剂(苄嘧磺隆、丙草胺、丙炔噁草酮、精异丙甲草胺、双草醚、五氟磺草胺、酰嘧磺隆)及1种植物生长调节剂(1-甲基环丙烯)。
今后国家新禁用或列入《限制使用农药名录》的农药,将自动从清单中删除。具体如下:
一、AA级和A级绿色食品生产均允许使用的农药清单



二、A级绿色食品生产允许使用的其他农药清单
当上表中所列农药不能满足生产需要时,A级绿色食品生产还可按照农药产品标签或《农药合理使用准则》(GB/T 8321)的规定使用下列农药(共141种)。
1. 杀虫杀螨剂(共39种)
苯丁锡、吡丙醚、吡虫啉、吡蚜酮、虫螨腈、除虫脲、啶虫脒、氟虫脲、氟啶虫胺腈、氟啶虫酰胺、氟铃脲、高效氯氰菊酯、甲氨基阿维菌素苯甲酸盐、甲氰菊酯、甲氧虫酰肼、抗蚜威、喹螨醚、联苯肼酯、硫酰氟、螺虫乙酯、螺螨酯、氯虫苯甲酰胺、灭蝇胺、灭幼脲、氰氟虫腙、噻虫啉、噻虫嗪、噻螨酮、噻嗪酮、杀虫双、杀铃脲、虱螨脲、四聚乙醛、四螨嗪、辛硫磷、溴氰虫酰胺、乙螨唑、茚虫威、唑螨酯。
2. 杀菌/杀线虫剂(共57种)
苯醚甲环唑、吡唑醚菌酯、丙环唑、代森联、代森锰锌、代森锌、稻瘟灵、啶酰菌胺、啶氧菌酯、多菌灵、噁霉灵、噁霜灵、噁唑菌酮、粉唑醇、氟吡菌胺、氟吡菌酰胺、氟啶胺、氟环唑、氟菌唑、氟硅唑、氟吗啉、氟酰胺、氟唑环菌胺、腐霉利、咯菌腈、甲基立枯磷、甲基硫菌灵、腈苯唑、腈菌唑、精甲霜灵、克菌丹、喹啉铜、醚菌酯、嘧菌环胺、嘧菌酯、嘧霉胺、棉隆、氰霜唑、氰氨化钙、噻呋酰胺、噻菌灵、噻唑锌、三环唑、三乙膦酸铝、三唑醇、三唑酮、双炔酰菌胺、霜霉威、霜脲氰、威百亩、萎锈灵、肟菌酯、戊唑醇、烯肟菌胺、烯酰吗啉、异菌脲、抑霉唑。
3. 除草剂(共39种)
2甲4氯、氨氯吡啶酸、苄嘧磺隆、丙草胺、丙炔噁草酮、丙炔氟草胺、草铵膦、二甲戊灵、二氯吡啶酸、氟唑磺隆、禾草灵、环嗪酮、磺草酮、甲草胺、精吡氟禾草灵、精喹禾灵、精异丙甲草胺、绿麦隆、氯氟吡氧乙酸(异辛酸)、氯氟吡氧乙酸异辛酯、麦草畏、咪唑喹啉酸、灭草松、氰氟草酯、炔草酯、乳氟禾草灵、噻吩磺隆、双草醚、双氟磺草胺、甜菜安、甜菜宁、五氟磺草胺、烯草酮、烯禾啶、酰嘧磺隆、硝磺草酮、乙氧氟草醚、异丙隆、唑草酮。
4. 植物生长调节剂(共6种)
1-甲基环丙烯、2,4-滴(只允许作为植物生长调节剂使用)、矮壮素、氯吡脲、萘乙酸、烯效唑。
来源: 公众号:农药研习社
中旗股份创制SDHI杀菌剂烯丙唑菌胺进入产业化关键阶段
2026年5月16日,国家重点研发计划项目″生态友好无公害杀菌剂和抗病毒剂创制与产业化″中旗股份自主创制新型杀菌剂烯丙唑菌胺防控小麦赤霉病田间现场观摩会在江苏省扬州市三里桥村王庄举行。田间药效优异、防控效果突出烯丙唑菌胺是由中旗股份和华中师范大学联合创制的一种靶向琥珀酸脱氢酶(SDHI)的新型杀菌剂,在有效成
2026-05-194
氟噻唑菌腈——新型氰基亚甲基噻唑烷类杀菌剂,对白粉病高效
氟噻唑菌腈(Flutianil)是1999年由日本大冢化学株式会社研发的新型噻唑啉硫醚类杀菌剂,2016年其专利权转让给了日本OAT农业科技株式会社,后由大冢、OAT、日本农药等企业进行商业化开发。氟噻唑菌腈具有新颖的化学结构和独特的作用机理,对黄单囊壳菌(或称为苍耳单丝壳菌)引起的白粉病表现出高持效期、跨层活性和耐雨水
2026-05-193
砜吡草唑复配2,4-滴异辛酯悬乳剂获批,混剂总数突破两位数
近期,砜吡草唑复配矩阵再添一员。万容作物科技有限公司获批登记37% 2,4-滴异辛酯·砜吡草唑悬乳剂(砜吡草唑12%+2,4-滴异辛酯25%),登记用于玉米田一年生杂草防治。至此,砜吡草唑复配登记产品增至10项,同时这也是该成分在玉米田首次与苯氧羧酸类激素型除草剂形成固定复配,迈向封闭+苗后集成化防控。砜吡草唑是日本组合
2026-05-1333
扬州大学团队发掘天然抗蚜成分——法尼醛,制成纳米乳液实现24小时杀蚜74.9%
近日,扬州大学园艺园林与植物保护学院的杨晓东/冯建国团队在国际权威期刊《Nature Communications》上发表了题为《Discovery of farnesal from a wild cucumber landrace enables eco-compatible biopesticide development against aphids》的研究论文。该研究深入发掘了中国西双版纳生物多样性热点地区的野生黄瓜资源,成
2026-05-1248
丙硫唑——苯并咪唑类国产创新杀菌剂
丙硫唑(Albendazole),亦称丙硫咪唑,化学名称为5-丙硫基-1-H-苯并咪唑-2-氨基甲酸甲酯,属于苯并咪唑类衍生物,是具有自主知识产权的农用杀菌剂,由中国企业联合科研院所自主研发,为农药创新品种。一、研发背景与审定情况贵州道元生物技术有限公司联合国内重点农业大学与相关化工研究院,依托国家级与省级科研项目开展
2026-05-0844
2026年Q1中国农药进出口"V型"反弹,3月强势修复超年初水平
2026年一季度,中国农药进出口呈现典型的″先抑后扬″ V 型走势,整体贸易规模随季节性因素波动后快速修复。如图1所示,一季度农药进出口数量为60.33万吨,进出口金额为342.92亿元。1月,农药进出口数量19.43万吨、金额122.36亿元,处于一季度较高水平;2月,贸易活跃度阶段性回落,数量降至16.62万吨、金额降至92.64亿元,
2026-05-07156
咪唑啉酮类除草剂—甲氧咪草烟,扩作水稻田引市场关注
甲氧咪草烟(imazamox)是1987年由美国氰胺公司(后由巴斯夫收购)开发的新型咪唑啉酮类除草剂,在目前上市的咪唑啉酮类化合物中甲氧咪草烟是最重要的成员之一。该类化合物具有除草效率高、使用剂量低、毒性小、使用方便等特点,即可做土壤处理,又可做为苗后茎叶处理。开发之初,甲氧咪草烟主要用于大豆田防除主要禾本科杂
2026-05-0646
加州立法提案:2035年禁用含PFAS农药,2030年率先淘汰欧盟禁用品种
美国加州提出一项立法(A.B. 1603)——分阶段淘汰含有全氟和多氟烷基物质(PFAS)的农药。该法案由州众议员提出,核心内容包括:自2035年起,在加州禁止使用、销售和生产含PFAS的农药;对于已被欧盟禁止的23种PFAS农药,禁令将提前至2030年生效。农药使用数据与环境检测结果根据环境工作组(EWG)对加州2018至2023年农药使
2026-04-2861
新型中国创制的烟碱类杀虫剂—环氧虫啉
环氧虫啉(epoxyloprin)是2008年由武汉工程大学与武汉中鑫化工有限公司(现和邦生物)研发的新型烟碱类杀虫剂,2019年内其专利权转让给了河北艾林。其结构与吡虫啉结构类似,不同点仅为环氧三元环对6-氯吡啶基的替换,环状结构使得环氧虫啉在环境中更易降解,对环境更友好,同时生测表明,环氧虫啉在防治褐飞虱 (1龄若虫)
2026-04-2863